Lehrstellen der Zermatt Bergbahnen

Baumaschinenmechaniker/in EFZ

4 Jahre
Ausbildungsdauer
max 1.5
Tage pro Woche Berufsschule
9 Wochen
überbetriebliche Kurse in Aarberg
1
eidg. Fähigkeitszeugnis

DIE LEHRE IM ÜBERBLICK

Ausbildungsdauer
Die Lehre zum Baumaschinenmechaniker/in EFZ dauert grundsätzlich vier Jahre.

Berufsfachschule
1 - 1 1/2 Tag pro Woche in der Berufsfachschule Visp. Überbetriebliche Kurse während ca. 9 Wochen in Aarberg

Berufskunde
In der Berufsschule werden dir folgenden Themenbereiche nähergebracht

  • Fertigungstechnik
  • Hydraulik
  • Materialkunde
  • Maschinenelemente
  • Rechnen und Physik
  • Elektrotechnik-Grundlagen und elektrische Anlagen

DAS BIETEN WIR

  • Du hilfst beim Unterhalt, der Wartung und sämtlichen Reparaturen an unseren Pistenfahrzeugen, Baggern und weiteren Baumaschinen mit.
  • Schweissen, Bohren und Drehen erlernst du ebenso wie das Justieren von Ventilen,
  • Du fertigst Ersatzteile an und baust diese gekonnt in die entsprechenden Maschinen ein.
  • Du ermittelst Störungen in elektrischen, elektronischen, mechanischen und hydraulischen Systemen und behebst diese mithilfe von Schalt- und Funktionsplänen, Prüfprotokollen und Handbüchern.
  • Du packst bei Ausbau und Zerlegung von Maschinen- und Motorteilen kräftig mit an und ersetzt defekte oder abgenutzte Teile.
  • Du bearbeitest sowohl Metalle wie auch Kunststoffe.

DAS BRINGST DU MIT

  • Dein handwerkliches Geschick zeichnet dich aus.
  • Du bringst technisches Verständnis und eine schnelle Auffassungsgabe mit.
  • Du bist fit und von robuster Natur.
  • Du bist ein Teamplayer, der zuverlässig ist und auch selbständig Aufgaben erledigen kann.

Einblicke in Die Lehre 

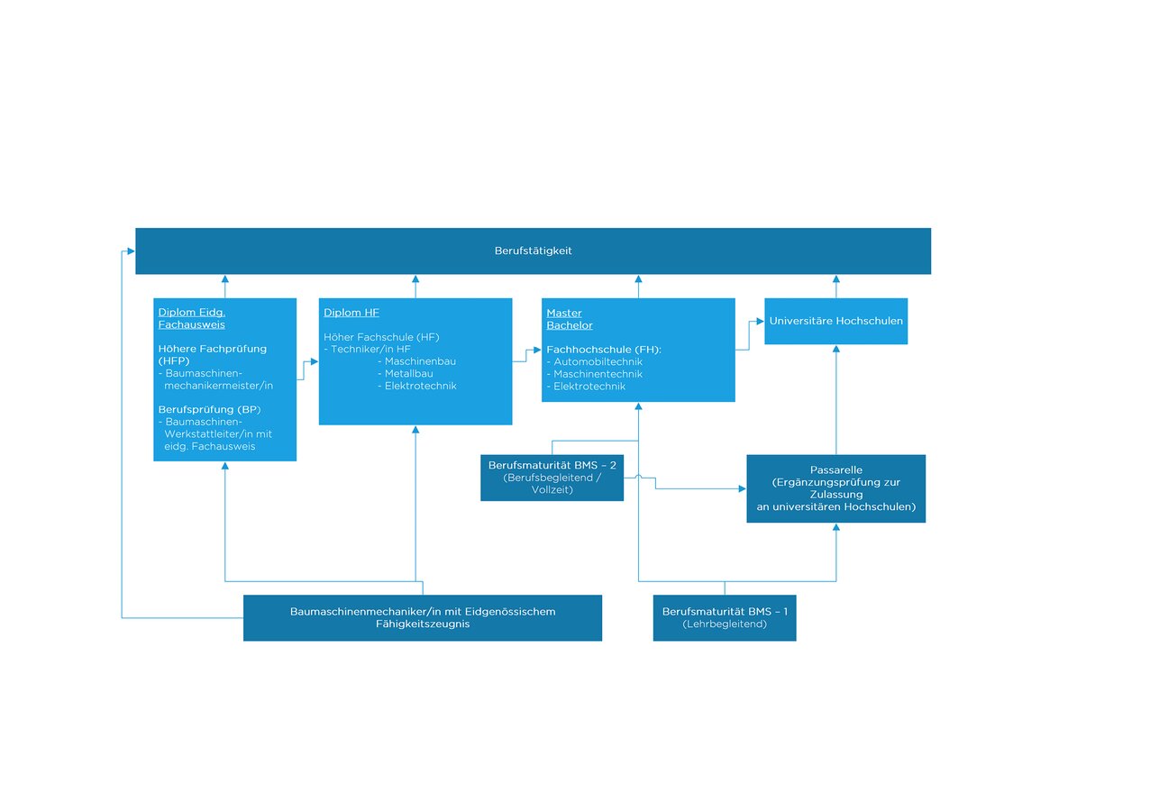
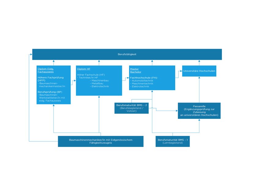
WELCHE MÖGLICHKEITEN GIBT ES NACH DER AUSBILDUNG?

Deine Perspektiven 

Mit der Entscheidung, eine Lehre bei den Zermatt Bergbahnen zu beginnen, stehen dir viele Türen für deine zukünftige berufliche Laufbahn offen. Nach einer hochwertigen Ausbildung zu Automobilmechatroniker/in SM EFZ eröffnen sich verschiedene Weiterbildungsmöglichkeiten, um dein Wissen und deine Fähigkeiten kontinuierlich zu vertiefen und deine berufliche Entwicklung voranzutreiben.

Egal, ob du dich für vertiefte Fachkenntnisse, Führungspositionen oder andere Karriereziele interessierst – bei uns findest du die Unterstützung und die Möglichkeiten, um deine beruflichen Ambitionen zu verwirklichen.

Jetzt Bewerben

Werde Teil unseres Teams, melde dich und absolviere eine Schnupperwoche, beobachte und frage, denn so erhältst du einen vertieften Einblick in deinen möglichen Wunschberuf.

MELDE DICH BEI UNS - WIR FREUEN UNS!
Während einer Schnupperlehre (1 Woche) kannst du mit unseren Teams auf Masten klettern, an PC schrauben oder in der Werkstatt über die Schulter schauen.

Bewerbungen an:
Zermatt Bergbahnen AG
Personalabteilung
Postfach 378
3920 Zermatt
Oder per Mail an: hr@zbag.ch

Weitere Lehrberufe