Lehrstellen bei den Zermatt Bergbahnen

Seilbahn-mechatroniker/in EFZ

4 Jahre
Ausbildungsdauer
Blockwochen
Ausbildungszentrum SBS in Meiringen.
60 Tage
überbetriebliche Kurse
1
Eidg. Fähigkeitszeugnis

Deine Lehre im Überblick 

Ausbildungsdauer
Die Lehre zum Seilbahn-Mechatroniker/in EFZ dauert grundsätzlich vier Jahre.

Berufsfachschule
Blockwochen im Ausbildungszentrum SBS in Meiringen.

Berufskunde
In der Berufsschule werden dir folgenden Themenbereiche nähergebracht: 

  • Werkstoffkunde, Werkstoffverarbeitung, Pläne/Zeichnungen/Schemas lesen
  • Fachrechnen, Physik, Informatik
  • Betrieb, Administration, Tourismus
  • Mechanik, Fluidtechnik, Verbrennungsmotoren
  • Elektrotechnik
  • Bau-, Wetter- und Lawinenkunde
  • Instandhaltung

DAS BIETEN WIR

  • Du lernst alle Komponenten unserer Anlagen kennen.
  • Du revidierst Anlagenteile und reparierst mechanische oder elektrische Geräte und sorgst so für einen sicheren und reibungslosen Unterhalts- und Bahnbetrieb gemäss den Vorschriften.
  • Du lernst technische Pläne zu lesen und kannst dadurch im Falle einer Störung diese ausfindig machen.
  • Du kennst die Einflüsse von Wetter und Lawinensituationen auf den Betrieb und lernst unter Anweisung des technischen Leiters erforderliche Massnahmen zu ergreifen, wie z.B. Gäste aus einer blockierten Kabine zu evakuieren.

DAS BRINGST DU MIT

  • Du hast die obligatorische Schulzeit abgeschlossen und bringst ein besonderes Interesse an Mathematik und Physik mit.
  • Du hast handwerkliches Geschick, technisches Verständnis und bist körperlich fit und belastbar.
  • Du bist schwindelfrei und bist gerne in jedem Wetter an der frischen Bergluft.
  • Du bist ein aufgestellter, flexibler und selbständiger junger Mensch, der gerne im Team arbeitet.
  • Der Umgang mit unseren internationalen Gästen bereitet dir Freude.

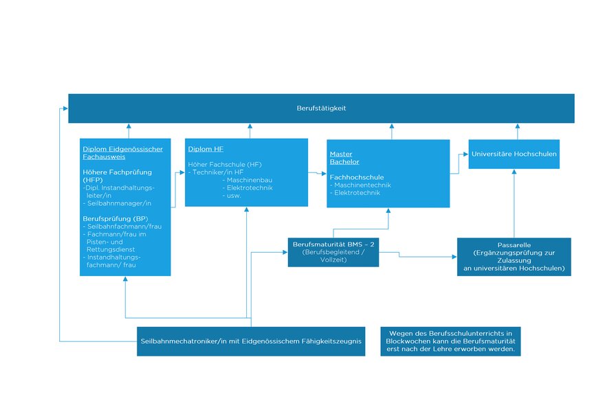
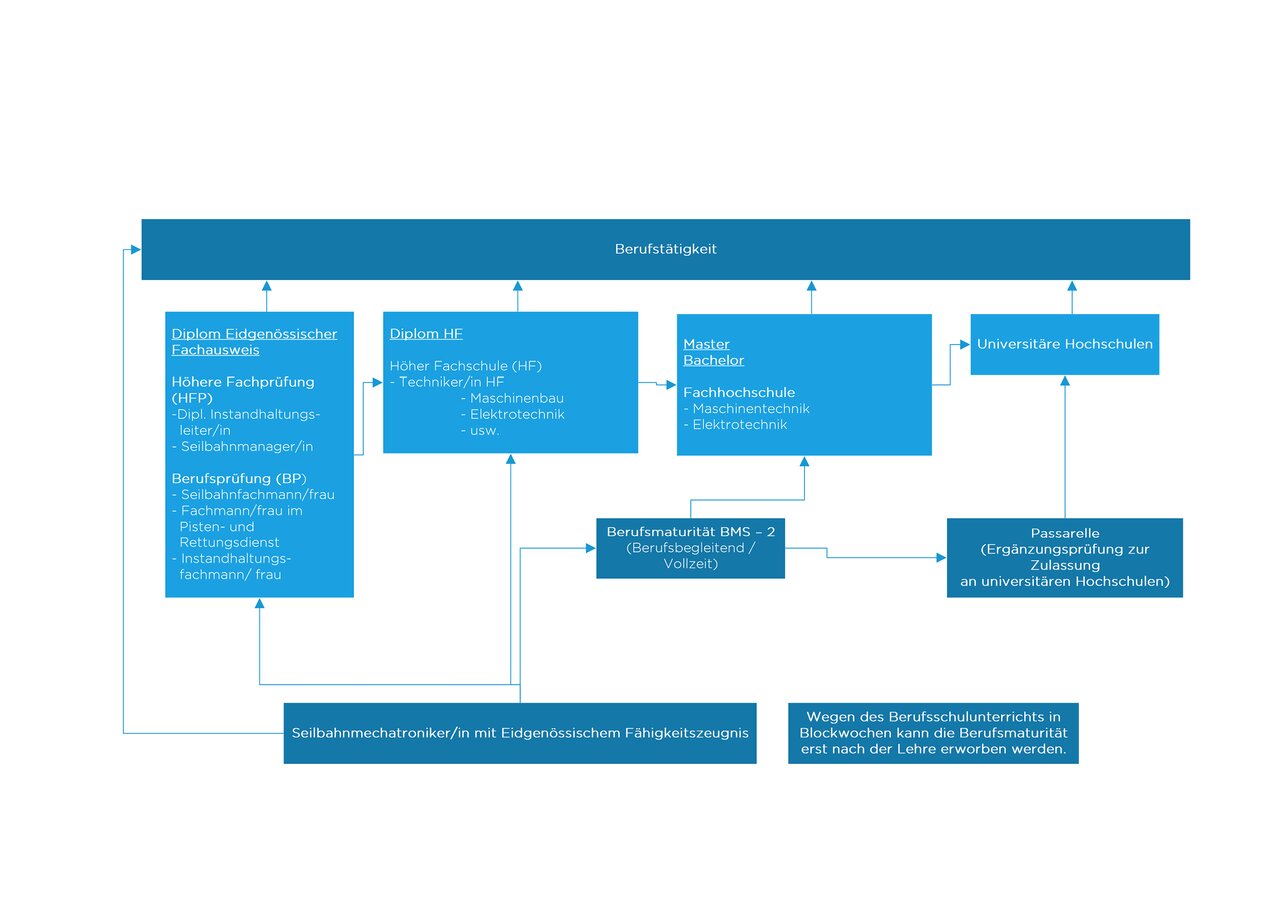
WELCHE MÖGLICHKEITEN GIBT ES NACH DER AUSBILDUNG?

Deine Perspektiven

Mit der Entscheidung, eine Lehre bei den Zermatt Bergbahnen zu beginnen, stehen dir viele Türen für deine zukünftige berufliche Laufbahn offen. Nach einer hochwertigen Ausbildung Seilbahnmechatroniker/in EFZ eröffnen sich verschiedene Weiterbildungsmöglichkeiten, um dein Wissen und deine Fähigkeiten kontinuierlich zu vertiefen und deine berufliche Entwicklung voranzutreiben.

Egal, ob du dich für vertiefte Fachkenntnisse, Führungspositionen oder andere Karriereziele interessierst – bei uns findest du die Unterstützung und die Möglichkeiten, um deine beruflichen Ambitionen zu verwirklichen.

Jetzt Bewerben

Werde Teil unseres Teams, melde dich und absolviere eine Schnupperwoche, beobachte und frage, denn so erhältst du einen vertieften Einblick in deinen möglichen Wunschberuf.

MELDE DICH BEI UNS - WIR FREUEN UNS!
Während einer Schnupperlehre (1 Woche) kannst du mit unseren Teams auf Masten klettern, an PC schrauben oder in der Werkstatt über die Schulter schauen.

Bewerbungen an:
Zermatt Bergbahnen AG
Personalabteilung
Postfach 378
3920 Zermatt
Oder per Mail an: hr@zbag.ch

Weitere Lehrstellen