Lehrstellen bei den Zermatt bergbahnen

Automobil-mechatroniker/in EFZ

4 Jahre
Ausbildungsdauer
max 1.5
Tage pro Woche Berufsschule
10 Wochen
Kurse in Sitten.
1
eidg. Fachausweis

Die Lehre Im überblick

Ausbildungsdauer
Die Lehre zum Automobil Mechatroniker/in EFZ dauert grundsätzlich vier Jahre.

Berufsfachschule
Du besuchst an 1 – 1 1/2 Tagen pro Woche die Berufsfachschule in Visp und während 10
Wochen überbetriebliche Kurse in Sitten.

Berufskunde

  • In der Berufsschule werden dir folgenden Themenbereiche nähergebracht
  • Mathematik/Physik
  • Elektrotechnik
  • Werkstoffkunde/Fertigungstechnik
  • Kommunikation/Kundendienst
  • Elektrotechnik
  • Elektrik/Elektronik
  • Motor, Antrieb, Fahrwerk

Das Bieten Wir 

  • Du arbeitest an immer komplexer werdenden Fahrzeugen und führst mit Hilfe von Schemas und Schaltplänen Wartungen, anspruchsvolle Reparaturen und Service- arbeiten aus.
  • Systemprüfungen und Diagnosearbeiten erledigst du mit computerunterstützten Mess- und Diagnosegeräten.
  • Du ersetzt defekte oder abgenutzte Teile und stellst diese bei Bedarf auch selber her
  • Pro Lehrjahr wirst du während 1 Monat in einem Partnerbetrieb in Visp in den Bereichen Bremsen und Schaltbetriebe zusätzlich ausgebildet.

Das Bringst Du Mit 

  • Dein technisches Interesse und logisches Denken zeichnen dich aus.
  • Du arbeitest gerne sehr exakt und genau.
  • Du bist als zuverlässiger Teamplayer bekannt, der auch selbständig Aufgaben erledigen kann.

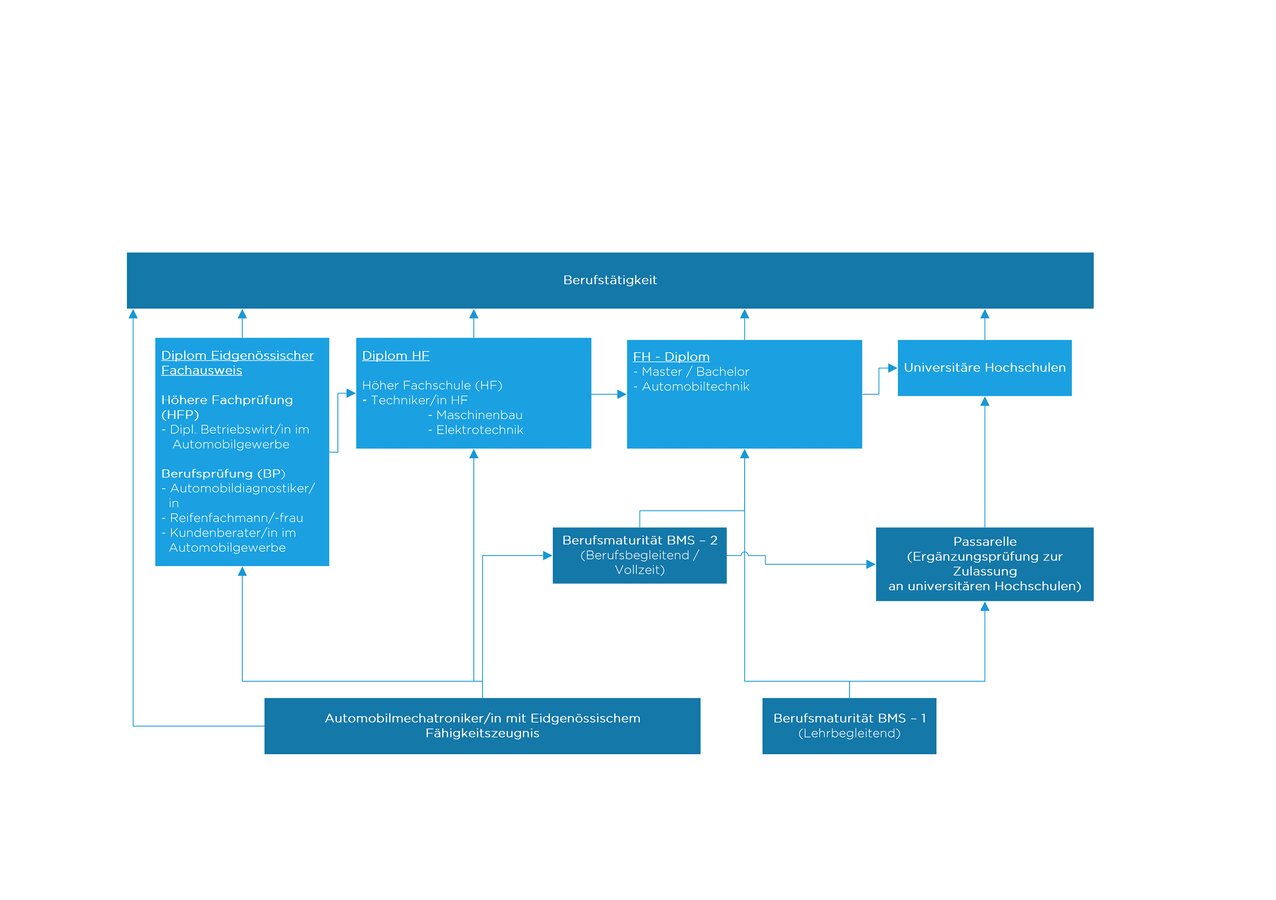
WELCHE MÖGLICHKEITEN GIBT ES NACH DER AUSBILDUNG?

Deine Perspektiven

Mit der Entscheidung, eine Lehre bei den Zermatt Bergbahnen zu beginnen, stehen dir viele Türen für deine zukünftige berufliche Laufbahn offen. Nach einer hochwertigen Ausbildung zu Automobilmechatroniker/in SM EFZ eröffnen sich verschiedene Weiterbildungsmöglichkeiten, um dein Wissen und deine Fähigkeiten kontinuierlich zu vertiefen und deine berufliche Entwicklung voranzutreiben.

Egal, ob du dich für vertiefte Fachkenntnisse, Führungspositionen oder andere Karriereziele interessierst – bei uns findest du die Unterstützung und die Möglichkeiten, um deine beruflichen Ambitionen zu verwirklichen.

Jetzt Bewerben 

Werde Teil unseres Teams, melde dich und absolviere eine Schnupperwoche, beobachte und frage, denn so erhältst du einen vertieften Einblick in deinen möglichen Wunschberuf.

MELDE DICH BEI UNS - WIR FREUEN UNS!
Während einer Schnupperlehre (1 Woche) kannst du mit unseren Teams auf Masten klettern, an PC schrauben oder in der Werkstatt über die Schulter schauen.

Bewerbungen an:
Zermatt Bergbahnen AG
Personalabteilung
Postfach 378
3920 Zermatt
Oder per Mail an: hr@zbag.ch

Weitere Lehrberufe